Reference Folder: $Pandat_Installation_Folder\Pandat Examples\PanEvolution\Grain_Recrystallization\Physical\
In order to run a recrystallization simulation, four files are needed as shown in Figure 5.10: 1) “Al-Ni.tdb” – a Ni-Al binary thermodynamic and mobility database; 2) “Ni-14Al_RX_FA_DRX.kdb” – a kdb file for kinetic models and parameters; 3) “Al-Ni.ini” – a file to define the initial grain structure. The initial grain size (radius) is set to 25.0µm in this case. 4) “Ni-14Al_RX_950_FA_DRX.pbfx” – a Pandat batch file to set up the simulation conditions including alloy chemistry, heat treatment schedule and output tables/graphs.

Figure 5.10: Files need for a recrystallization simulation

Figure 5.11: PanEvolution project in Pandat workspace
For model validations, all the simulations were performed in Pandat under a PanEvolution Project as shown in Figure 5.11. The first one is to simulate the dynamic recrystallization process by using the “Fast-Acting” model with the built-in nucleation model “DRX” and growth model “RX_Simplified”. The processing history is defined in .pbfx file as:
<processing_history useRate="true">
<node time="0" T="950" dT="0" EPS="0" dEPS="0.01"/>
<node time="260" T="0" dT="0" EPS="0" dEPS="0"/>
</processing_history>
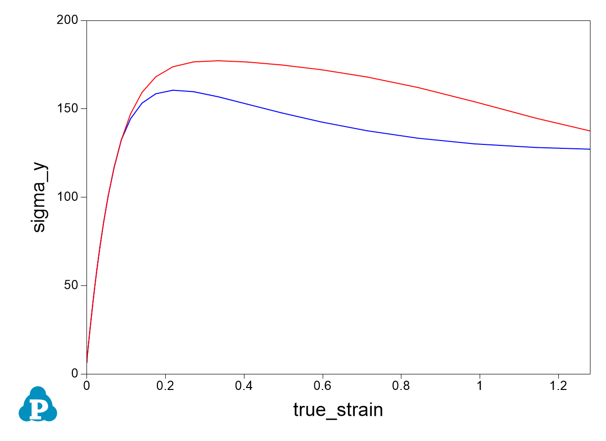
PanEvolution was designed to handle any arbitrary processing history. For demonstration, the processing condition is set to be 950 °C with strain rate at 0.01s-1. The simulation results are shown in Figure 5.12 .
In order to run a user-defined growth model in KDB, another simulation was performed with the user-defined nucleation rate to overwrite the built-in model. In this case, a “<VariableTable>” sections is included in the KDB and the nucleation rate is defined by
<Parameter type="Nucleation_Rate" value="0.1*(6.02e23/7.1E-6)^(2.0/3.0)/(max(1e-6, Grain_Size_0*2))*fv(@Grain)*strain_rate*exp(-224000/Rg/T)" description="user defined nucleation rate"/>.
In this case, the potential nucleation sites are less, and the nucleation of DRX is significantly lower and softening behavior due to DRX is also reduced as shown in Figure 5.13 (red color).

Figure 5.13: Simulations of DRX with the User-Defined models

