Thermophysical Property Database
The thermophysical property database PanZn2026_TP is compatible with the PanZn2026_TH thermodynamic database and suitable for the simulation of thermophysical properties of Zn-based alloys. It includes the molar volume data for all the phases, surface tension and viscosity properties for the liquid phase.
Molar Volume
The current molar volume database covers all phases assessed in the PanZn_TH database. It is used to calculate the density, thermal expansion and solidification shrinkage of Zn alloys.
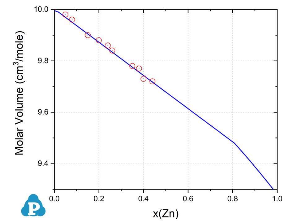
Figure 3.1 shows the molar volume of Zn together with experimental data. Figure 3.2 shows the molar volume of Al-Zn Fcc binary alloys at 298K. The calculated results agree well with the experimental data.
Surface Tension
The surface tension of the liquid phase is included in the property database. Figure 3.3 shows the surface tension of a series of Zn-Li alloys in comparison with experimental data.

Figure 3.3: Surface tension of Zn-Li alloys
Viscosity
The viscosity of the liquid phase is included in the property database. Figure 3.4 shows the viscosity of Zn-9at.% Li alloy in comparison with experimental data.


