Example 5.1: Solidification Simulation of a Mg-Al alloy under a Given Cooling Rate
Purpose: Learn to perform solidification simulation of a Mg-Al binary alloy under specified solidification conditions using PanSolidification Module. Learn to use the features in PanSolidification Module.
Module: PanSolidification
Thermodynamic and Mobility Database: Al_Demo.rtdb
Kinetic Parameters Database: Mg_Alloys.sdb
Batch file: Example_#5.1.pbfx
Calculation Procedures:
- Create a workspace and select the PanSolidification module following Pandat User’s Guide: Workspace;
- Load Al_Demo.rtdb through menu "Database → Load TDB or PDB" or by click icon
, and then select Al and Mg two components; - Load SDB file Mg_Alloys.sdb through menu "PanSolidification → Load SDB" or by click icon
, select the available alloys: Mg alloys, as shown in Figure 5.1.1; - Set Solidification simulation conditions as shown in Figure 5.1.2. The alloy composition is Mg-9wt.% Al. The cooling rate is 0.38 K/s is setting in Thermal History solidifying from 680 °C to 300 °C with 1000 second. Solidification rate is set as 50 mm/s. Please pay attention to the units of the time and length when set conditions;
- Then Click OK to perform Solidification simulation. (Detailed description also in Pandat User’s Guide: Tutorial).

Figure 5.1.1: Load the Mg_Alloys.sdb file and select alloy

Figure 5.1.2: Set up conditions for solidification simulation
Post Calculation Operation:
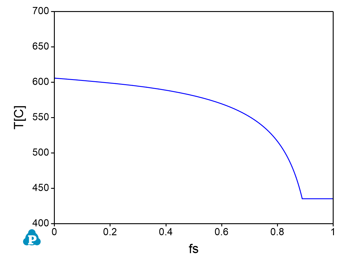
- The default plot presents the relationship between fraction of solid (fs) and temperature during solidification as shown in Figure 5.1.3.
- The Default table contains many more calculated results as different columns: such as the secondary dendrite arm spacing (arm_space), the amount of Al12Mg17 phase ( f_tot(@Al12Mg17)) column, and the composition of Al in the solid phase ( w_S(Al)). Users can create other plots from these data.
- The evolution of secondary dendrite arm spacing during solidification is shown in Figure 5.1.4.
- Experimental data can be imported through menu "Table → Import table from File". The comparison of the calculated and experimentally measured Al composition in solid is shown in Figure 5.1.5.

Figure 5.1.3: Default plot showing fraction of solid as a function of Temperature

Figure 5.1.4: The evolution of secondary dendrite arm spacing

Figure 5.1.5: Comparison of the calculated and experimentally measured Al composition profile vs. fs in the primary (Mg) dendrites